昨天廊坊市疫情最新消息/今天廊坊新增病例
廊坊疫情涉22所学校,停课不停学成常态,张元元也许坑了全廊坊考生
〖壹〗 、廊坊疫情波及22所学校 ,全市转入线上教学,张元元事件引发舆论关注,但考生需聚焦自身努力应对中高考挑战。以下为具体分析:廊坊疫情对教育的影响:22所学校受波及,全市线上教学成常态截至3月15日24时 ,廊坊市安次区、广阳区、廊坊开发区的22所学校、386名师生受疫情波及 。


廊坊又有疫情了吗
〖壹〗 、没有疫情。通过查询相关资料显示:截止至2022年9月17日,河北省廊坊市新增本土新冠确诊人数为0,现有新冠确诊人数为0 ,属于为低风险地区,所以是没有疫情的,廊坊是河北省辖地级市 ,位于河北省中部偏东,北临首都北京,东交天津 ,南接沧州,西连保定,地处京津冀城市群核心地带、环渤海腹地。

〖贰〗、有了。2022年8月26日0至24时 ,河北省无新增新型冠状病毒肺炎确诊病例 。新增无症状感染者15例,其中石家庄市12例(桥西区),廊坊市2例(香河县1例 、永清县1例,为外省来冀返冀人员) ,承德市1例(双桥区)。无症状感染者解除医学观察2例。
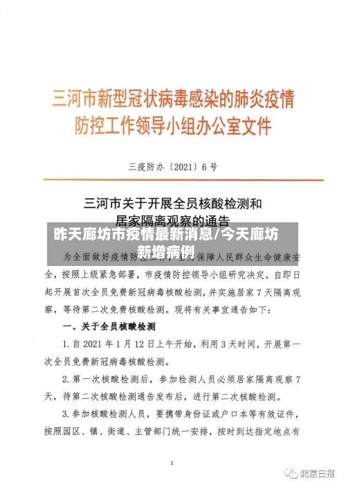
〖叁〗、廊坊有新增的 。中新网廊坊3月26日电 (宋敏涛 郭京泉)26日,河北省廊坊市召开第十五场疫情防控工作新闻发布会通报称,3月25日0时至24时 ,廊坊市报告确诊病例11例,无症状感染者132例。截至近来,本轮疫情廊坊市累计报告阳性感染者3179例。通报称 ,3月25日0时至24时,廊坊市新增阳性感染者143例 。
廊坊封城文件怎么查
〖壹〗、可以在廊坊本地宝资讯查询。2022年3月26日0—24时,河北省新增本土新型冠状病毒肺炎确诊病例10例 ,其中廊坊市5例(1例为无症状感染者转为确诊病例) 、唐山市5例(均为无症状感染者转为确诊病例),新增本土无症状感染者142例,其中廊坊市72例、唐山市70例。治愈出院15例 ,无症状感染者解除医学观察24例 。
〖贰〗、严格人员健康监测。实施“专人包户”制度,开展居家观察人员健康监测,每天体温检测和症状询问。出现发热 、咳嗽等症状人员应及时主动向所在社区(村居)如实报告,同时配合做好核酸检测等防控措施 。严格涉疫生活垃圾处理。
〖叁〗、截至2022年12月4日 ,假的。经查阅廊坊疫情防控中心官方网站可知,并无公告显示廊坊封城消息。进出廊坊许向居住地社区报备 。廊坊,河北省辖地级市 ,位于河北省中部偏东,北临北京,东交天津 ,南接沧州,西连保定,地处京津冀城市群核心地带、环渤海腹地。
发表评论